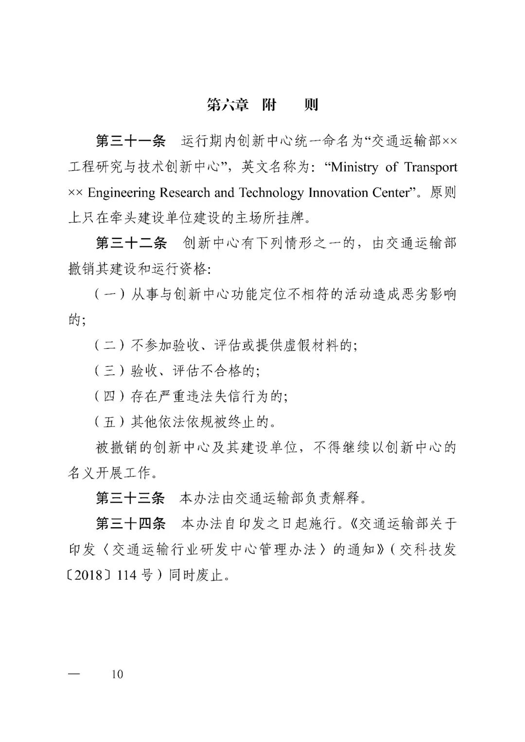
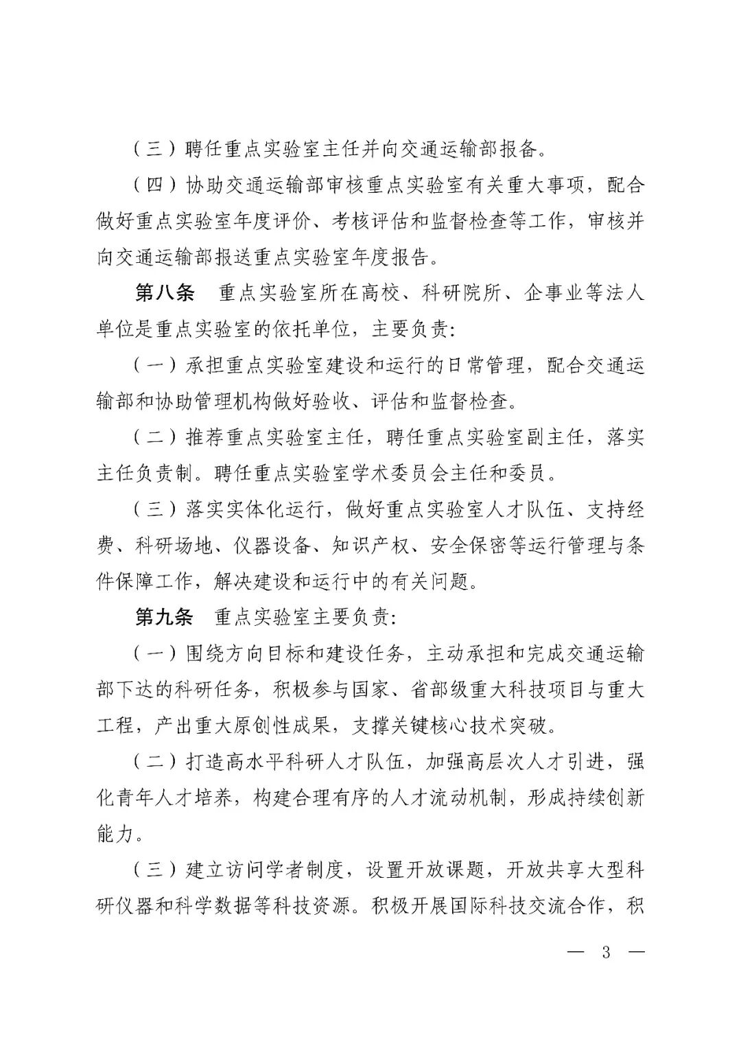
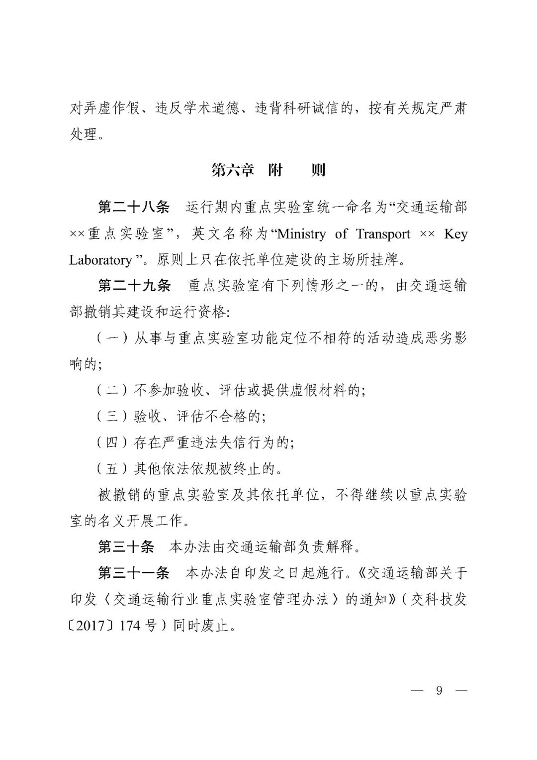
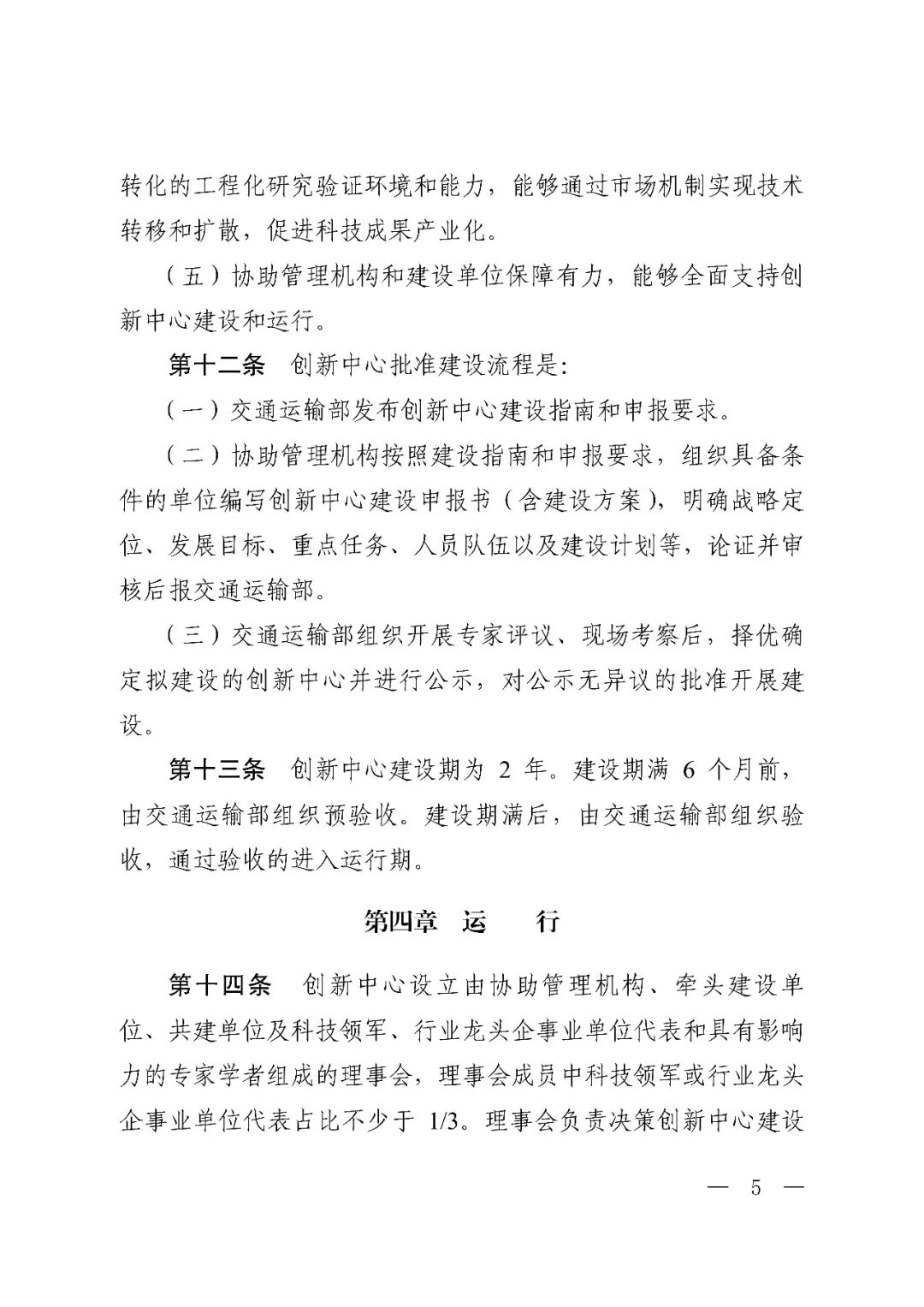
首页
学会介绍
学会党建
分支机构
临时公示
信息公开
学会荣誉
会员天地
更多
下载中心
科普板块
认 证
学会动态
通知公告
会议活动
行业资讯
成果展示
创新成果
会员服务
期刊文献
您的位置:
首页
行业资讯
《交通运输部重点实验室管理办法》、《交通运输部工程研究与技术创新中心管理办法》
发布时间:2026-01-04 11:01